PPS República Dominicana
Toggle navigation
Inicio
Información
Información del programa
Organigrama
Galería
Vídeos
Testimonios
Contacto oficina PPS
Proyectos
Biodiversidad
Cambio climático
Degradación de tierra
Aguas internacionales
Información de Proyectos
Energía Renovable
Centros Ecoturísticos
Conservación de la Biodiversidad
Capacitación
Voluntariado
Ser Voluntario del PPS
Selección
Solicitud on-line
Experiencias de voluntario
Publicaciones
La Iguaca
Compartiendo experiencias
COP21-Documento_SC
Impacto de las Hidroeléctricas Comunitarias en la Isla Hispaniola
Gestión
Informes
Propuestas
Perfiles
Socios
Contacto
Organigrama
Inicio
  /  
Información
  /  
Organigrama
21
Feb
0
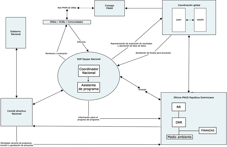
Organigrama
ppsdom
Páginas
Capacitación
Contacto
Gestión
Informes
Perfiles
Propuestas
Impacto de las Hidroeléctricas Comunitarias en la Isla Hispaniola
Información
Contacto oficina PPS
Galería
Vídeos
Información del programa
Organigrama
Testimonios
Proyectos
Aguas internacionales
Biodiversidad
Cambio climático
Degradación de tierra
Información de Proyectos
Centros Ecoturísticos
Conservación de la Biodiversidad
Energía Renovable
Publicaciones
Compartiendo experiencias
La Iguaca
Resultados del Diálogo Gobierno, Sociedad Civil y Comunidades Locales Camino a la COP21
Socios
Voluntariado
Experiencias de voluntario
Selección
Ser Voluntario del PPS
Solicitud on-line
Entradas recientes
LLAMADO A PRESENTACION DE PERFILES DE PROYECTOS DE DESARROLLO COMUNITARIO
Sabana Yegua Viejo, una comunidad que se enrumba hacia un Desarrollo Local Sostenible.
Inauguración del proyecto Natural Village de Sabana Yegua Viejo
LLAMADO A PRESENTACION DE PERFILES DE PROYECTOS
GUAKIA AMBIENTE Y SERVICIO GEOLÓGICO NACIONAL ESTABLECEN ACUERDO DE COLABORACIÓN
Comentarios recientes
henry antonio reyes de la paz
en
LLAMADO A PRESENTACION DE PERFILES DE PROYECTOS
Luis Bertozzi, Costa Rica
en
Como medir el caudal de un río con el “Método del Flotador”
Fidel Desir
en
Complejo Ecoturístico Río Blanco
Joel Lopez Roblero
en
Producción y comercialización de café orgánico (COOPASOL)
JEREMÍAS SENA PÉREZ, OCCD-OCOA, INC.
en
Comunidad de Mahoma Abajo Pone en operación Micro hidroeléctrica que beneficia a 119 familias.
Categorías
Centros ecoturísticos
Conservación de la biodiversidad
Ecoturismo
Energía Renovable
Experiencias de voluntario
Formación
Gestión
Inaguraciones
Informes
Marco Estratégico
Micro Hidroeléctricas
Perfiles
Propuestas
Proyectos
Sensibilización
Varios
Meta
Acceder
Feed de entradas
Feed de comentarios
WordPress.org